一场成功的线下活动,是吸引流量、宣传品牌的有效手段,很多企业每年都要举办多次线下活动。
接下来,我们会通过几节课,逐一为你拆解,一场成功的线下活动,需要的所有关键步骤。
这节课先和你分享,如何撰写一份合格的活动策划方案?一共需要包含6个模块的内容。
第一个模块是活动概况。
这一部分,主要包括:时间、地点、主题、形式、规模、出席人员。其中,最需要注意的有2点:时间和主题。
营销人员需要关注活动时间,并从这个时间,推导前期推广、后期传播的时间。
如果是小型活动,参与活动人数在30人以下,你至少需要提前一周进行前期宣传;如果是大型活动,参与活动人数在100人及以上,你至少需要提前一个月开始前期宣传。
举个例子。
假如你需要在10月17日举办一场活动,参与人数为40人,那么,最迟在9月17日,就需要发出第一份推广文案。
而活动主题,是整场活动的概况,需要用一句话清晰突显活动的亮点,让用户知道,这次活动是做什么的,并吸引他们来参与活动。
如何起一个吸引人的活动主题呢?有一个很简单的小技巧:直接说出活动的好处。
比如,活动请了行业大咖风清扬,做下半年行业趋势的分析,就可以直接这样写:
行业大师风清扬,为你现场解读下半年行业趋势。
第二个模块是活动策略。
这一部分,包括:活动目的和活动传播。
其中,目的分为:拉新、产品发布、宣传品牌、促销、用户召回等,营销人员需要根据具体活动来撰写。
活动传播方式则包括:微博、微信、抖音、KOL、头条、户外投放等方式。营销人员需要先充分了解客户群体,通过数据分析,筛选出合适的传播载体。
同时,这一部分,还需要清晰列举出:传播时,需要的配套资源,以及具体的传播时间节点。
其中,配套资源指的是设计资源、开发资源、传播资源等,方便之后做预算;
传播节点可以分为:筹备期、预热期、引爆期和长尾期。在整场活动中,最关键的宣传时期是预热期,营销人员需要重点关注这个期间的宣传。
第三个模块是视觉呈现。
这一部分主要包括:宣传海报、易拉宝、场地、物料设计等。
这部分的视觉呈现,决定了这次活动,是不是能快速抓住用户眼球。
想要有一个好的视觉呈现效果,需要营销人员在平时多关注、搜集好的活动物料,多揣摩其他成功案例,提升自己的审美水平。
第四个模块是活动创意。
一场活动的创意,不仅仅要在活动形式中体现,还要从活动流程、活动亮点,到活动传播亮点等各方面进行体现。简单来说,就是从活动设计开始,到落地执行,都必须包含创意的成分。
那么,如何在活动策划方案里,对创意进行描述?
你可以先回答以下3个问题:
1)这次活动的主要玩法是什么?
2)这个玩法中的亮点是什么?
3)这种创意玩法,是针对什么样的目标用户?
然后将这3个问题的答案,组成一段话,就是你可以写在方案中的活动创意。
比如,北京一家书店要举办一次新书发布会,你就可以这样写:
玩法是现场观众与作者互动,答对问题可以领新书一本。
亮点是,活动结束后,观众可以拿着这本书请作者签名并合影留念,这样的照片,观众很愿意晒在朋友圈,可以增加传播性。
活动针对的目标用户是北京地区用户。
第五个模块是活动规划。
这一部分分为:路线规划、细节规划、执行规划和应急方案。
其中,路线规划包括:嘉宾、观众进场、签到路线,车辆行驶路线、应急通道等。
这是新手策划最容易踩坑的部分。
首先,一场线下活动的地址,应该选在交通方便的场地,如果可选择的范围实在有限,需要在活动介绍页,清晰给出参会者使用不同的出行方式,到达现场的具体路线,减少因为路程复杂造成的不良体验。
你可以点击文稿页面,查看路线信息示例。
活动地址:北京是朝阳区三里屯路19号院
周边地铁:10号线团结湖站A出口,向北步行940米
周边公交:113路、115路、431路、701路,下车即到
周边停车场:三里屯太古里南区停车场、三里屯SOHO停车场、三里屯MALL停车场
其次,在签到时,应该做好规划和分流,特别是参与活动需要付费购票时,需要避免因同时签到人数过多,造成的混乱情况。有两个小方法,你可以参考:
1)在制作签到表时,按姓氏分类,在现场分区进行签到,只需做好指引工作,就可以避免因为找名字很慢,签到效率低的情况。
2)可以直接使用电子验票工具,比如活动行管家版,提前给参会者发送二维码,活动现场只需请工作人员指引参会者,提前准备好二维码,扫码即可。
细节规划包括:座位布置、接待引领、音响、灯光、摄影摄像数量位置等。
这一部分要注意的是,接待引领观众进场时,需要提醒大家不要留空座,避免后入场的观众不好进入座位。
执行规划包括:按邀约、宣传、搭建、设备调试、现场布置、撤场等各环节,明确相应责任人、时间及相应物料准备。
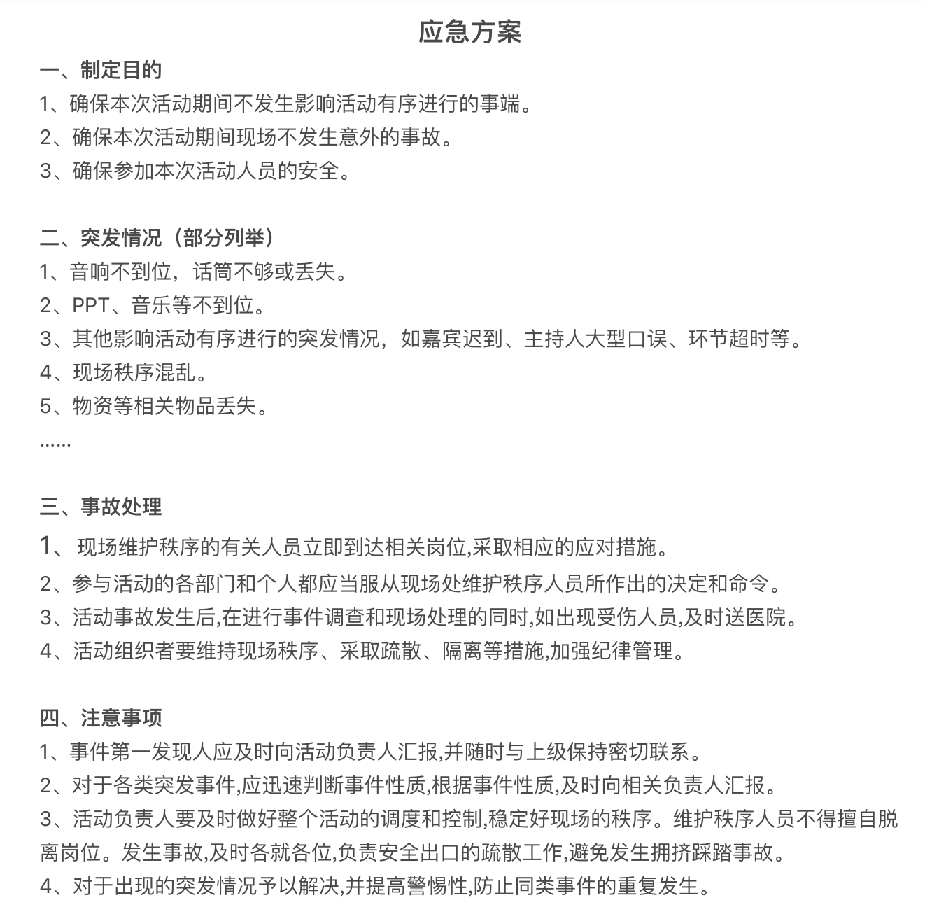
应急方案指的是,针对突发事故,比如:医疗、设备故障、通讯、用电等方面的应急措施规划。
你可以点击文稿页面,查看一份活动策划方案的应急规划。

△活动应急方案
第六个模块是成本预算。
这一部分建议营销人员分类进行报价,比如:设计费、搭建费、设备、物料制作、运输、优惠等方面。
如果某类费用中包含多个项目,也应该分别列出,比如推广使用了3种不同的渠道,就要分别列出3种渠道,各需要预算多少。
这样才能让决策者一目了然地看到,此次活动需要的具体预算,从而能更快地做出决策,或提出修改建议。
你可以进入文稿页面,查看一个预算表格示例。

△活动预算表(部分)
以上,就是一份合格的活动策划方案,需要包含的6个模块:
1、活动概况;
2、活动策略;
3、视觉呈现;
4、活动创意;
5、活动规划;
6、成本预算。
为了方便你在撰写活动策划方案时,进行参考,我们将上述内容的关键动作,制作成了一张脑图,你可以点击进入文稿页面,查看并收藏。

△ 活动策划方案脑图

